手机充电器ic U6237D品质为先 价格取胜
越来越多国产手机品牌开始聚焦底层技术,通过屏幕、影像等高端元器件的国产化创新,在一些核心技术上实现了自主可控。而充电器作为最重要的手机配件,充电器ic的选择已然有了更高的要求。靠低价取胜不能长远,品质和价格均衡,才能给用户带来更出色的使用体验!受市场青睐的手机充电器ic U6237D,值得留意!
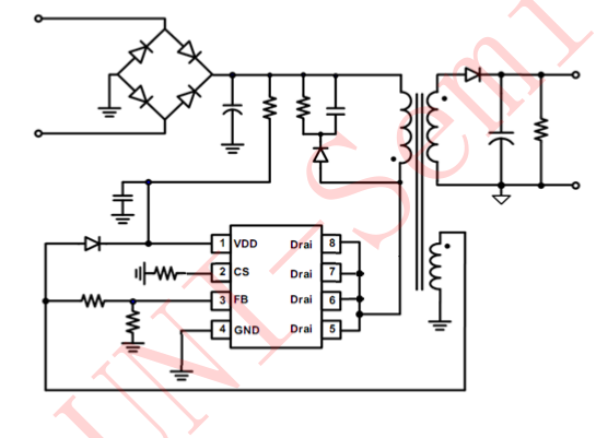
在手机充电器的应用中,电池与充电器之间一般会通过一定长度的电缆相连,由此也将导致输送到电池端的电压产生一定的电压降。如下图所示,在手机充电器ic U6237D内部存在由线损补偿模块控制的可调式电流源流出到与FB管脚相连的分压电阻上并产生一定的电压偏置信号。此电流正比于开关周期,而反比与输出功率,所以在电缆上的电压降可以被补偿掉。随着负载功率的降低,在FB上的偏置电压将被提高。通过调节分压电阻R1和R2的阻值可以调节实际补偿量的大小。
手机充电器ic U6237D主要特点:
&集成 650V MOSFET
&支持反激和降压型拓扑应用
&反激原边控制(SEL 管脚悬空)
&准谐振降压控制 (SEL= GND)
&±4% 恒流、恒压精度
&待机功耗<70mW
&多模式原边控制方式
&工作无异音
&优化的动态响应
&可调式线损补偿
&集成线电压和负载电压的恒流补偿
&集成完善的保护功能:短路保护 (SLP)、过温保护 (OTP)、逐周期限流保护 (OCP)、前沿消隐 (LEB)、管脚悬空保护、VDD过欠压保护和箝位保护
&封装形式 DIP-8
需求放缓的大背景下,深圳银联宝科技的手机充电器ic坚持一贯的长期主义,重视创新,拒绝同质化,拉开差异化,努力拿出更有力的表现,继续回馈各位小伙伴!








电 话:133-1680-5165 Q Q:1957650001
传 真:0755-23086550 邮 箱:001@elanpo.com
地址:广东省深圳市宝安区宝安大道4018号华丰国际商务大厦2501-2508
银联宝手机
招贤纳士