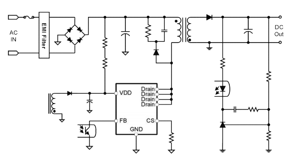
PD/QC快充电源ic U6648布局简单能效好
PD/QC快充电源ic U6648具有±5%的随机频率抖动功能,开关频率抖动分散了谐波扰动能量,获得良好的EMI特性。U6648内部设计有固定65KHz的开关频率, 无需外围定频元件,可简化PCB布局。
PD/QC快充电源ic U6648是应用于中小功率反激式开关电源的高性能电流模式PWM功率转换器。超宽VDD工作电压范围,内置高压功率MOS,满足输出功率达20W的PD快充电源应用。U6648内部设计有4ms的软启动时间,以减少电源启动期间电压应力。软启动在电源启动瞬间工作,只要VDD电压达到VDD_ON,CS阈值经过4ms的时间从0.05V逐渐增加到最大值。
PD/QC快充电源ic U6648设计有极低的启动电流,因此采用一个较大的启动电阻,就可使VDD能很快被充到VDD_ON。较大的启动电阻可降低启动损耗并保证可靠启动。对于通用输入的AC/DC开关电源,仅使用 启动电阻和VDD电容的启动电路即可满足低功耗和快速启动设计。U6648的正常工作电流和间歇模式工作电流均极低,可获得良好的平均效率和空载功耗。
PD/QC快充电源ic U6648满载工作于PWM模式,中小载工作于PFM模式,在轻载和空载时工作于Burst模式。在轻载或者空载情况下,开关电源的大多数损耗来源于功率MOS的开关损耗、变压器铁损和缓冲电路损耗。功率损耗于开关频率正比,较低的开关频率可以降低功耗,达到节能高效的目的。
PD/QC快充电源ic U6648在空载或轻载情况下,FB端电压下降到进入间歇模式阈值电压,关闭输出;当FB端电压上升到退出间歇模式阈值电压,正常输出。通过这种间歇式工作,降低了开关损耗,极大的减小了待机功耗。PFM模式下最低开关频率22kHz,任何负载都不会进入音频范围,以防止音频噪声。
PD/QC快充电源ic U6648采用电流模式控制技术,具有逐周期电流限制功能。由于缓冲二极管反向恢复电流和内部功率MOS栅极浪涌电流,会在MOS导通瞬间的开关电流上引起脉冲电流,开关电流通过感应电阻被转变为电压反馈到CS端口。MOS导通瞬间的脉冲电流可能会引起误触发。内部前沿消隐电路就是为了屏蔽CS端口在MOS导通瞬间的感应电压脉冲,防止误触发。在前沿消隐时间内,电流限制比较器禁止关闭内部功率MOS。PWM的占空比由CS电压和FB电压共同控制。








电 话:133-1680-5165 Q Q:1957650001
传 真:0755-23086550 邮 箱:001@elanpo.com
地址:广东省深圳市宝安区宝安大道4018号华丰国际商务大厦2501-2508
银联宝手机
招贤纳士