满足宽电压输出的适配器电源芯片U8820
适配器电源芯片U8820是一款针对离线式反激变换器的高性能准谐振电流模式PWM转换芯片。芯片集成有高压启动电路,可以获得快速启动和超低待机的性能。芯片支持8-40V的VDD供电,方便满足宽电压输出电源的要求。U8820A推荐功率≤24W,U8820B推荐功率≤20W!
适配器电源芯片U8820主要特点:
&集成高压启动功能
&内置 650V 的功率 MOS
&超低启动和工作电流,待机功耗 <30mW
&最高开关频率 80kHz,轻载降频和打嗝模式
&VDD 供电范围 8V-40V,适合宽输出电压应用
&准谐振工作模式
&集成 EMI 优化技术
&集成自恢复模式的保护功能:
VDD 过压/欠压保护 (VDD OVP/UVLO)
输出过压 (OVP)
输入过压/欠压保护 (LOVP/BOP)
片内过热保护 (OTP)
逐周期电流限制 (OCP)
异常过流保护 (AOCP)
输出短路保护 (SCP)
输出过载保护 (OLP)
输出过流保护 (SOCP)
前沿消隐 (LEB)
&封装类型 SOP-7
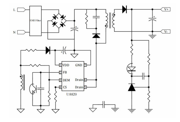
适配器电源芯片U8820管脚功能描述:
1 VDD P 芯片供电管脚。
2 FB I反馈输入管脚,闭环控制时连接于光电耦合器,此脚位电压决定了占空比和逐周期 OCP 阈值。
3 DEM I多功能管脚,可实现消磁检测,输出OVP检测,输入欠压/过压检测等,同时作为OCP分档的判定条件。
4 CS P 电流采样管脚,通过串联电阻接地。
5、6 DRAIN P 高压 MOSFET 漏极,同时作为高压启动供电管脚。
7 GND P 芯片参考地。
当负载非常小时,适配器电源芯片U8820进入到打嗝模式工作。随着输出负载减小,FB电压减小至低于阈值Vskip_in时,开关管停止动作。当FB电压超过阈值Vskip_out时,开关管重新开始动作。U8820 采用专利的打嗝噪音优化技术,可自适应的调节打嗝Vskip_out的阈值,实现噪音和纹波的最优化。








电 话:133-1680-5165 Q Q:1957650001
传 真:0755-23086550 邮 箱:001@elanpo.com
地址:广东省深圳市宝安区宝安大道4018号华丰国际商务大厦2501-2508
银联宝手机
招贤纳士