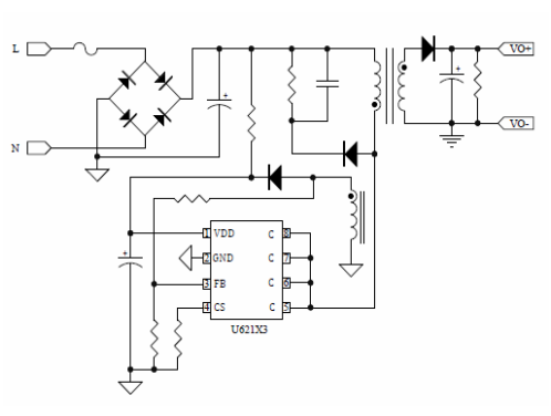
5v1A电源ic U62113让充电效果更为理想
规范的手机充电器产品都会标明使用范围、输出电压和输出电流等技术参数,如果不太会识别这些参数,正确的做法就是选购正规厂家生产的商品,因为从线路设计到元件选用都比较正规科学,比如友恩的这颗手机充电器电源ic U62113,可以让充电效果更为理想。
U62113 电源ic是一款高性能、低成本的原边控制功率开关,内置高压功率三极管,可提供高精度恒压和恒流输出性能,尤其适合于小功率离线式充电器应用。采用 U62113 可以工作无异音,同时可保证优异的动态性能。利用集成的线损补偿功能,可获得高性能的恒压输出表现。
U62113 电源ic集成了单点失效保护,包括 FB 上拉电阻开路、FB 下拉电阻开路、FB 下拉电阻短路、输出二极管或者 SR 开路、输出二极管或者 SR 短路、变压器绕组短路、RCS 开路等保护。IC 的单点失效保护功能可以保证 IC 不损坏且输出不产生过压。
当芯片的温度超过 160℃时,U62113 电源ic就会停止工作,此时只有芯片温度下降到 135℃时, 芯片才能重新启动工作。在恒压输出模式中芯片采用了调频控制与调幅控制结合的多模式控制技术,同时在 CS 管脚有一电流源流出调节 CS 电压信号。利用以上技术,U62113可实现由满载到空载全程无异音工作。
U62113 电源ic集成了三极管基极动态驱动技术以优化系统效率。基极驱动电流随着负载状态动态调节。输出负载越大,基极驱动电流越大,且基极驱动电流正比于 CS 管脚峰值电压信号。
在U62113 电源ic内部,输出电压通过 FB 管脚实时采样并与欠压保护阈值 (典型值 0.8V) 相比。当采样到的 FB 电压低于 0.8V 且持续时间超过38ms 时,芯片将进入到短路保护模式和自动重启模式。FB 管脚的采样电压还会与过压保护阈值 (典型值1.56V) 相比,当采样到的 FB 电压高于 1.56V 且持续超过 3 个周期时,芯片将进入到输出过压保护模式和自动重启模式。
充电器电源ic U62113典型输出5v1A,可提供稳定工作电压和足够的电流,打造品质优良的手机充电器!








电 话:133-1680-5165 Q Q:1957650001
传 真:0755-23086550 邮 箱:001@elanpo.com
地址:广东省深圳市宝安区宝安大道4018号华丰国际商务大厦2501-2508
银联宝手机
招贤纳士