【新品推荐】U8216


? 集成高压启动功能
? 集成 SIC 驱动
? 超低启动和工作电流,待机功耗 < 30mW
? 高低压频率调制
? 最高开关频率 130kHz in QR Mode
? 最高 CCM 开关频率 100kHz @ Low Line
Voltage
? QR 模式托底开关频率 5kHz @ High Line
Voltage
? 轻载降频和打嗝模式
? VDD 供电范围宽,适合宽输出电压应用
? 集成 EMI 优化技术
? 外置精准输出 OVP/UVP 保护
? 集成自恢复模式的保护功能:
? VDD 过压/欠压保护 (VDD OVP/UVLO)
? 输入过压/欠压保护 (LOVP/BOP)
? 片内过热保护 (OTP)
? 逐周期电流限制 (OCP)
? 异常过流保护 (AOCP)
? 输出过载保护 (OLP)
? 前沿消隐 (LEB)
? 管脚开路保护 (CS/GND)
? 封装类型 SOP-8

? 充电器和适配器0


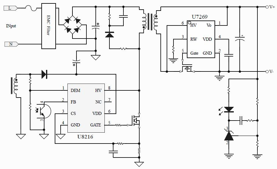
U8216 是一款针对离线式反激变换器的高性能电
流模式 PWM 控制器。芯片集成有高压启动电路,
可以获得快速启动和超低待机的性能。芯片支持宽
VDD 供电,方便满足宽电压输出电源的要求。
U8216 芯片结合 CCM 模式,QR 模式,绿色节
能模式和打嗝模式工作,全范围优化效率,实现待机
功耗小于 30mW。
U8216 集成有完备的保护功能,包括:VDD 欠压
保护 (UVLO) 、VDD 过压保护 (VDD OVP) 、输入欠
压保护 (BOP) 、输入过压保护 (LOVP)、输出过压保
护 (OVP) 、输出欠压保护 (UVP) 、逐周期电流限制
(OCP) 、异常过流保护 (AOCP) 、过载保护 (OLP) 、
内置过热保护 (OTP) 、 软启动 、 前沿消隐 (LEB)
等。0

U8216 是一款针对离线式反激变换器的高性能电 流模式 PWM 控制芯片 。芯片集成有高压启动电 路,可以获得快速启动和超低待机的性能。芯片支持 宽 VDD 供电,方便满足宽电压输出要求。

规格书及方案完整信息
欢迎致电13316805192咨询








电 话:133-1680-5165 Q Q:1957650001
传 真:0755-23086550 邮 箱:001@elanpo.com
地址:广东省深圳市宝安区宝安大道4018号华丰国际商务大厦2501-2508
银联宝手机
招贤纳士