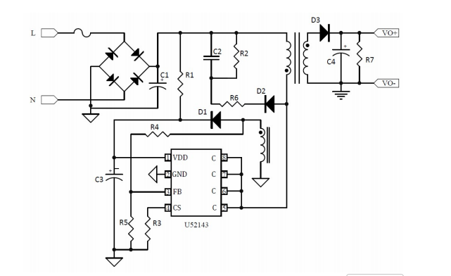
U52143功率开关芯片 精准控能,解锁设备潜力边界
高效能是电子设备的核心竞争力,U52143凭借精准的能量控制技术脱颖而出。其峰值效率达95%以上,能最大化降低能源损耗,适配新能源、智能家居等对功耗敏感的场景;紧凑封装设计节省PCB板空间,简化电路布局,为产品小型化设计提供更多可能。
l 原边控制无需光耦及次级控制电路
l PWM+PFM 多模式混合控制
l 内置 800V 功率 BJT
l 全电压范围内±5%恒压及恒流精度
l 典型应用下空载功耗<75mW @230V
l 内置软起电路
l 内置输出线补
l 内置频率抖动
l 超低启动功耗 (<5uA)
l 内置过流保护,过压保护,短路保护,过温
保护等多种保护功能
l 逐周期电流限制
l 动态三极管基极驱动
l 适用功率<11W
搭载智能动态调整算法,可根据负载变化实时优化工作模式,兼顾性能与节能需求,同时通过严苛的可靠性测试,满足工业级高温、高湿环境的长期稳定运行要求。U52143,用技术创新驱动设备性能跃升,赋能各领域产品实现品质升级。








电 话:133-1680-5165 Q Q:1957650001
传 真:0755-23086550 邮 箱:001@elanpo.com
地址:广东省深圳市宝安区宝安大道4018号华丰国际商务大厦2501-2508
银联宝手机
招贤纳士