U872XAHE 集成 E-GaN 的高频高性能准谐振模式 ACDC 功率开关
产品描述
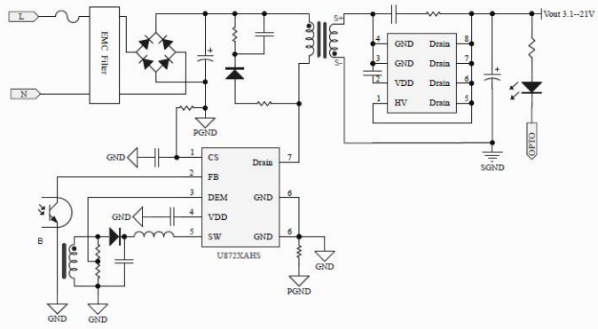
U872XAHS 是一款集成 E-GaN 的高频高性能准谐
振模式交直流转换功率开关。芯片集成高压启动电
路,可获得快速启动功能和超低的工作电流,实现
小于 30mW 的超低待机功耗。
U872XAHS 的工作频率最高可达 220kHz,可全范围工作在准谐振模式。芯片集成峰值电流抖动功能和驱动电流配置功能,可极大的优化系统 EMI 性能。芯片内置Boost 供电电路,非常适用于宽输出电压的应用场景。
U872XAHS 集 成 有 完 备 的 保 护 功 能 , 包 括 :VDD 欠 压 保 护 (UVLO) 、 VDD 过 压 保 护 (VDDOVP)、输 入 过 压 保 护 (LOVP)、 输 入 欠 压 保 护(BOP)、输出过压保护 (OVP)、输出欠压保护(DEMUVP)、逐周期电流限制 (OCP)、异常过流保护(AOCP) 、 过 载 保 护 (OLP) 、 内 置 过 热 保 护(OTP)、前沿消隐 (LEB)、CS 管脚开路保护等。

主要特点
? 集成 高压 E-GaN
? 集成高压启动功能
? 超低启动和工作电流,待机功耗 <30mW
? 谷底锁定模式, 最高工作频率两档可调
(220kHz,130kHz)
? 集成 EMI 优化技术
? 驱动电流分档配置
? 集成 Boost 供电电路
? 集成完备的保护功能:
? VDD 过压/欠压保护 (VDD OVP/UVLO)
? 输出过压/欠压保护 (DEM OVP/UVP)
? 输入过压/欠压保护 (LOVP /BOP)
? 片内过热保护 (OTP)
? 逐周期电流限制 (OCP)
? 异常过流保护 (AOCP)
? 短路保护 (SCP)
? 过载保护 (OLP)
? 前沿消隐 (LEB)
? CS 管脚开路保护
? 封装类型 ASOP7-T4










电 话:133-1680-5165 Q Q:1957650001
传 真:0755-23086550 邮 箱:001@elanpo.com
地址:广东省深圳市宝安区宝安大道4018号华丰国际商务大厦2501-2508
银联宝手机
招贤纳士