低待机功耗离线式开关电源芯片——U6118A
银联宝科技开关电源芯片UN系列——U6118A专用于LED玩具。LED玩具是孩子们玩耍嬉戏的理想工具,LED玩具通常都采用无毒环保型塑料制作而成,其内部装有会发光的物质或灯泡,可以发出彩色的闪光,十分容易引起小孩子的注意。低待机功耗离线式开关电源芯片的LED玩具的表面光滑细致,没有任何突起,不会划伤小朋友们细嫩的皮肤。
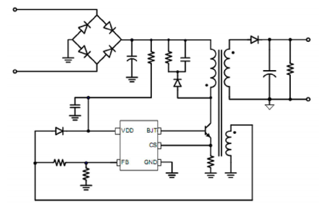
开关电源芯片——U6118A电路图
银联宝科技开关电源芯片——U6118A无光耦,无TL431,节约成本;有着用于低待机功耗离线式开关电源大输出功率15W材料的外置三极管。该芯片提供了完整的智能化保护功能,包 括过流保护,欠 压保护,过温保护和软启动功能。在优化的环路控制中工作,工作稳定及无异音;并有着优异的动态响应能力。开关电源芯片——U6118A特点有:1、700V外置三极管 2、满足7V-28V多规格变压器供电需求 3、封装:SOT23-5/6 4、可应用在:LED灯丝灯,小夜灯等LED驱动照明领域
以上文章由银联宝科技提供。银联宝科技是您开关电源芯片的平台,我们将为您提供、方便、理想的服务,为您提供实惠的价格。银联宝团队将为您提供合理的建议。咨询电话:400-778-5088 网址:http://www.szelanpo.com
下一篇:智能家电电源管理芯片 U321
上一篇:U6110非隔离降压升压型开关电源应用方案










电 话:133-1680-5165 Q Q:1957650001
传 真:0755-23086550 邮 箱:001@elanpo.com
地址:广东省深圳市宝安区宝安大道4018号华丰国际商务大厦2501-2508
银联宝手机
招贤纳士