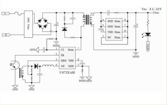
集成E-GaN技术的准谐振模式交直流转换功率开关U872XAHG,专为高功率密度应用而生。采用先进准谐振控制方式,实现超低开关损耗与卓越能效;支持高达220kHz的开关频率,大幅提升系统响应速度与功率密度。
主要特点
l集成 高压 E-GaN
l集成高压启动功能
l超低启动和工作电流,待机功耗 <30mW
l谷 底 锁 定 模 式 , 最 高 工 作 频 率 两 档 可 调
(220kHz, 130kHz)
l 集成 EMI 优化技术
l 驱动电流分档配置
l 集成 Boost 供电电路
l 集成完备的保护功能:
n VDD 过压/欠压保护 (VDD OVP/UVLO)
n 输出过压/欠压保护 (DEM OVP/UVP)
n 输入过压/欠压保护 (LOVP/BOP)
n 片内过热保护 (OTP)
n 异常过流保护 (AOCP)
n 过载保护 (OLP)
n 前沿消隐 (LEB)
n CS 管脚开路保护
l 封 装 类 型 HSOP7-T3
在数据中心、快充适配器等严苛场景中,U872XAHG以更小体积、更高效率、更优性能,助力工程师轻松打造下一代高能效电源解决方案。高效·高频·高密度——从U872XAHG开始。
