吸尘器内部的压电式传感器通过芯片将信息实时发送给马达和电池,然后驱动马达转速和吸力,方便用户进行各种针对性清洁。友恩电源芯片U6513有效应用在AC/DC 电源适配器,典型输出功率:10W。
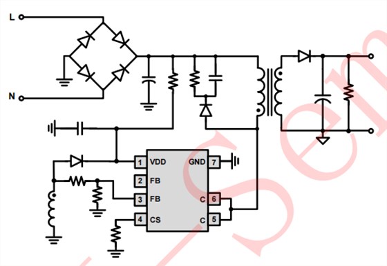
友恩电源芯片U6513是一款高性能、低成本的原边控制功率开关,内置高压功率三极管,可提供高精度恒压和恒流输出性能,尤其适合于小功率离线式充电器应用。采用 U6513可以工作无异音,同时可保证优异的动态性能。利用集成的线损补偿功能,可获得高性能的恒压输出表现。SOP-7 封装。
友恩电源芯片U6513集成有多种保护功能:如 VDD 欠压保护(UVLO)、VDD 过压保护 (OVP)、逐周期限流保护(OCP)、短路保护 (FB SLP)、输出过压保护 (FBOVP)、过热保护 (OTP) 和 VDD 箝位等。U6513E 还集成有电源系统单点失效保护,在 FB 上拉电阻开路、FB 下拉电阻开路、FB 下拉电阻短路、输出二极管或者 SR 开路、输出二极管或者 SR 短路、变压器绕组短路、RCS 开路等故障条件下均能实现保护。
电源芯片在电子设备系统中担负起对电能的变换、分配、检测及其它电能管理的职责。电源芯片对电子系统而言是不可或缺的,其性能的优劣对整机的性能有着直接的影响。
