小家电作为智能家居的入门级产品,以超高的性价比优势风靡消费市场。得益于国产小家电开关电源芯片的单颗价格成本下降,推动了小家电的迅速普及和销量暴增。预计未来智能家电市场渗透率超60%,将直接带动开关电源芯片市场规模扩张。深圳银联宝科技将持续为您供应优质的开关电源芯片,做好服务,做好支持!
	 
银联宝今日推荐的开关电源芯片U6773S,在176VAC-265VAC推荐输出15W,在85VAC-265VAC推荐输出12W,高集成度高性价比,不仅内部元器件的品质好,有认证,还具有多模式控制,专利EMI优化,工作稳定、无异音、SR(同步整流)兼容性高。有高精度CV和CC两种控制模式:
1.在CV模式下,采用多模式控制,该模式将AM(调幅)模式和(频率调制)FM模式混合使用,以提高系统效率和可靠性;
2.在CC模式下,U6773S使用具有线路和负载CC补偿的PFM控制。
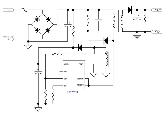
开关电源芯片U6773S引脚特征:
1 VDD P 芯片供电管脚
2、3 FB I系统反馈管脚。辅助绕组电压经电阻分压后送至FB管脚,用于CV模式输出电压控制及CC模式输出电流控制。
4 CS I 电流采样输入管脚
5、6 Drain I 内部功率管的漏极
7 GND P 芯片参考地
开关电源芯片U6773S是一款高性能的初级侧边调节(PSR)电源开关系列,应用范围还有适配器/充电器/ADSL、调制解调器、辅助电源电路和其他小功率电源电路。主要特性如下:
1.效率满足六级能效要求
2.原边反馈/内置650V 功率MOSFET
3.自动补偿输入电压、电感感量变化,实现高精度、
4.多模式PSR 控制提高可靠性和效率
5.内置软启动,超低启动电流,管脚浮空保护
6.优化的动态控制:优异的动态响应能力
7.优化的环路控制:工作稳定、无异音、SR(同步整流)兼容性高
8.内置多种保护:
短路保护 (SLP)
芯片过热保护(OTP)
逐周期电流限制前沿消隐(LEB)
管脚悬空保护
VDD 过欠压保护和箝位保护
9.封装形式SOP-7
家电快增长行业往往更需要成熟、稳定的开关电源芯片方案厂商配套供应,才能快中有序、减少摩擦、降低成本。深圳银联宝科技专注芯片市场多年,拥有完善的品质管制体系、测试技术、合作供应链,值得信赖!
