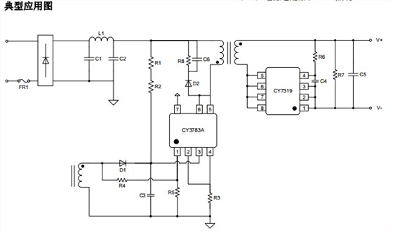
CY3783A 是一款应用于原边采样和控制的高性能开关电源芯片。其内置功率 BJT,可用于 10W 以内的离线式开关电源产品。CY3783A 工作于恒流模式时采用 PFM 的控制方式,而工作于恒压模式时采用 PWM+PFM 的控制方式,从而可以获得高精度的恒压恒流控制效果,且无需任何次级采样和控制电路。同时,CY3783A 还内置了输入线电压补偿以及输出线缆补偿,从而可以获得更好的电压和电流调整率。CY3783A 内置了大量的补偿以及保护功能,从而简化了外围电路,利于 PCB 布局及 EMI 设计,提高了方案的可靠性,降低了方案成本。
CY3783A开关电源芯片特点:
l原边控制无需光耦及次级控制电路
lPWM+PFM 多模式混合控制
l内置 800V 功率 BJT
l全电压范围内±4%恒压精度及高恒流精度
l典型应用下空载功耗<75mW @230V
l内置软起电路
l内置输出线补
l内置频率抖动
l超低启动功耗(< 5uA) ?
l内置过流保护,过压保护,短路保护,过温保护等多种保护功能
l逐周期电流限制
l动态三极管基极驱动
l适用功率 10W
lSOP7 封装
CY3783A开关电源芯片应用领域:手机电池充电器、AC/DC 电源适配器和 LED 照明。

