学生党是手机用户一个很重要的群体,日常除了游戏体验不错外,最好能兼顾摄影和其他需求,对产品性能要求高,对价格敏感度也比较高。对手机充电器也有同样的要求。充电器厂家在选择充电器ic的时候不仅要考虑质量,还得兼顾成本。正好可以试试友恩充电器icU62133,反响不错!
在手机充电器的应用中,电池与充电器之间一般会通过一定长度的电缆相连,由此也将导致输送到电池端的电压产生一定的电压降。在充电器icU62133内部存在由线损补偿模块控制的可调式电流源流出到与 FB 管脚相连的分压电阻上并产生一定的电压偏置信号。此电流正比于开关周期,而反比与输出功率,所以在电缆上的电压降可以被补偿掉。随着负载功率的降低,在FB上的偏置电压将被提高。通过调节分压电阻R1和R2的阻值可以调节实际补偿量的大小。
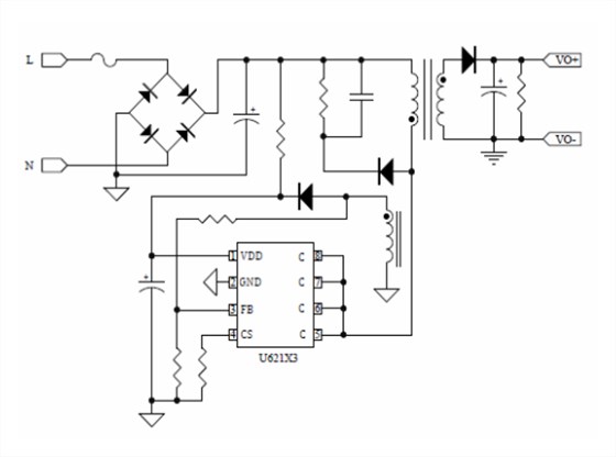
充电器icU62133采用SOP-8封装,引脚如下:
1 VDD 芯片供电脚。
2 GND 芯片参考地管脚。
3 FB 输出反馈和消磁检测管脚。
4 CS 电流采样输入管脚。
5、6、7、8 C 内置功率三极管集电极输入管脚。
充电器icU62133内置超高压功率BTJ,谷底开通、原边控制、系统效率高,多模式原边控制方式,优异的动态响应;集成动态三极管驱动电路,工作无异音;优化的EMI性能,恒流、恒压调整率小于±5%;超低待机功耗 <50mW,CV模式可编程输出线压降补偿;内置完善的保护功能:输出短路保护 (FB SLP)、逐周期限流保护(OCP)、芯片过热保护 (OTP)、VDD 过压、欠压和箝位保护、输出过压保护功能 (FB OVP)。
为了满足严苛的平均效率和待机功耗要求,充电器icU62133采用了调幅控制(AM)和调频控制(FM)结合的多模式控制技术。接近满载输出时,系统工作在调频工作模式中;在轻重载条件下,系统工作在调频工作和调幅工作模式中;当系统接近空载输出时,系统工作在调频模式中以降低待机功耗。利用此种控制技术,系统可以获得低于50mW的待机功耗。
充电器icU62133推荐输出功率7.5W,还集成有电源系统单点失效保护,在FB上拉电阻开路、FB下拉电阻开路、FB下拉电阻短路、输出二极管或者SR开路、输出二极管或者SR短路、变压器绕组短路、RCS开路等故障条件下均能实现保护。
