音频设备作为家庭影视和游戏娱乐的重要组成,人们对它的要求也开始越来越高,开始追求更好的音质和功能性。好的视听娱乐设备能增添不少的温馨感和舒适感。购买、升级音频设备和硬件,提升的不止是音频的音质,还有生活的质量。深圳银联宝科技SF1538电源管理ic专注于适配器、充电器等应用,六级能效,应用灵活性价比高!
SF1538电源管理ic在230VAC(±15%)下,典型输出功率18W-26W;在85-265VAC下,典型输出功率15W-18W。SF1538支持手持数码适配器,电视、电脑辅助电源,手机、平板充电器,LED驱动电源和替代线性电源等应用。
SF1538电源管理ic 封装形式DIP-8,内置高功率MOSFET管,耐压650V;可编程外部过温保护OTP,专利的“零OCP恢复间隙控制”避免低压启动失败;内置4ms软启动,管脚浮空保护,超低启动电流;内置频率抖动改善EMI,内置高低压过滤补偿实现全电压平坦OCP曲线;内置同步斜率补偿,逐周期电流限制;内置前沿消隐。
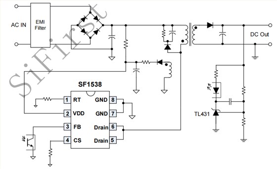
SF1538电源管理ic引脚如下:
1 RT 此引脚是控制开关频率。
2 VDD 芯片供电脚。
3 FB系统反馈管脚。辅助绕组电压经电阻分压后送至FB管脚,用于CV模式输出电压控制及CC模式输出电流控制。
4 CS 电流采样输入脚。
5-6 Drain 内置功率MOSFET漏极。
7-8 GND 芯片参考地。
小型的家电设备占地小,十分便利,是现代家庭特别是年轻人的优质选择。深圳银联宝科技近年专注于智能小家电、数码电子产品电源管理ic性能的提升和结构的改善,有效优化结构和节省成本,为各位小伙伴提供了更大的发挥空间!
