电机驱动技术为全球无数的制造和生产线提供可靠的动力保障,U6201就是常用的电机驱动电源管理IC。
电源管理ICU6201主要特点:
可支持断续模式、连续模式的原边恒流技术
±5% 恒流精度;±1%恒压精度
待机功耗<75mW
固定 65KHz 开关频率
绿色省电模式和打嗝模式工作
超低启动和工作电流
集成抖频功能优化 EMI
集成内部斜率补偿的电流模式控制
集成线电压和电感量补偿的恒流技术
集成自恢复模式的保护功能:
VDD 欠压保护(UVLO)
VDD 过压保护 (OVP)
过热保护(OTP)
逐周期电流限制
过载保护(OLP)
短路保护(SCP)
前沿消隐(LEB)
CS 管脚开路保护
封装类型 SOT23-6L
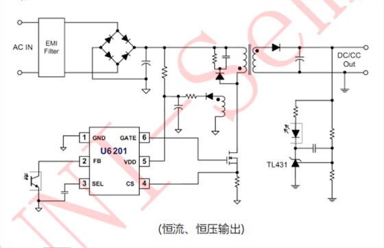
电源管理ICU6201管脚功能描述:
1 GND 芯片参考地
2 FB反馈输入管脚。闭环控制时连接于光电耦合器相连,此脚位电压决定了 PWM 驱动信号的占空比和 CS 管脚的关断电压。
3 SEL功能复用管脚。横流恒压输出应用时,推荐连接典型值为 10-47nF 电容到 GND 管脚;恒压输出应用时,此管脚悬空。
4 CS 电流采样输入管脚。
5 VDD 芯片供电管脚。
6 GATE 图腾驱动电路管脚,连接外部MOSFET。
电源管理ICU6201无论作为新案子选型料或者其他案子的替代料都有很强的优势,货源稳定性及价格等整体性价比也很高。
