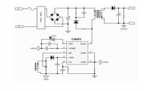
U8607集成E-GaN适配器以「高效、小巧、可靠」三重优势,重新定义12V2A电源体验,适配智能家居、监控设备、小型数码产品等多元需求.让适配器实现「掌心级」紧凑设计,便携性远超传统硅基方案。谷底锁定QR模式与全负载自适应调节技术,可降低开关损耗,配合线损补偿功能,确保12V2A输出稳定平直,能效轻松满足高端标准。
l 原边反馈控制,无需光耦和 TL431
l 集成 700V GaN FET 驱动
l 集成高压启动功能
l 谷底锁定 QR 模式
l 最高工作频率 130kHz
l 外置环路补偿
l 驱动电流分档配置
l 内置线损补偿
l 集成完善的保护功能
n 输出短路保护 (FB SLP)
n 输出过压保护 (FB OVP)
n 输入欠压保护 (Line BOP)
n 输入过压保护 (Line OVP)
n 过温保护 (OTP)
n VDD 过欠压保护和钳位保护
l 封装形式 DASOP-7
采用原边反馈控制技术,省去光耦和TL431等元件,精简BOM清单与电路结构,在提升生产效率的同时降低系统成本。ASOP7紧凑封装搭配优化的散热设计,结合GaN材料低损耗特性,运行时发热量显著降低,配合V0级防火外壳,安全更有保障。U8607集成E-GaN芯片,以技术创新平衡性能与成本,让每一次供电都高效、稳定、安心。
