电源管理芯片U6203D经常被拿来和昂宝OB2358做比较,其实两颗芯片的脚位、性能相似,是可以互换替代的。今天就带着不太了解的小伙伴走进这颗12V1A副边反馈内置电源管理芯片U6203D!
电源管理芯片U6203D是一款高度集成的电流模式PWM控制驱动,内置高压MOS,适合应用于高性能、低待机功耗,低成本,离线AC-DC反激式拓扑结构。U6203D采用DIP-7封装,输出规格有5V1.2A、5V2A、5V2.5A、12V1A,内置4A高压MOS,适合应用于高性能、低待机功耗,低成本,离线AC-DC反激式拓扑结构。
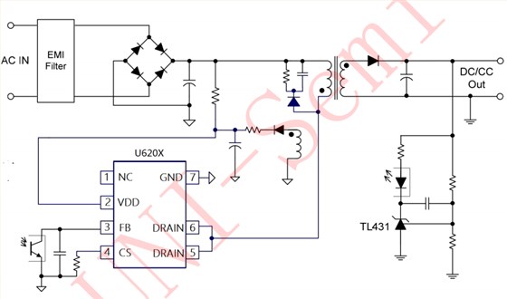
电源管理芯片U6203D方案特点:
1. CC 工作模式:在CC工作状态,U6203D采样FB引脚的信号(由辅助绕组信号通过电阻分压),辅助绕组信号脉宽决定振荡频率。输出电压越高,脉宽越小,同时振荡频率越高,这样可获得恒定的输出电流。
2. 保护控制:U6203D内置MOS含有丰富的保护功能,包括:逐周期过流保护、过压保护、过温保护、开环保护、输出短路保护、CS电阻开/短路保护、VDD欠压锁定保护功能,并且这些保护具有自恢复模式。
3. CV 工作模式:在CV工作状态,U6203D使用脉冲采样VFB电压,并保持到下个采样点。将采样的电压和VREF_CV基准比较,并放大误差。这个误差值代表负载情况,通过控制开关信号,调节输出电压,使得输出恒定。
4. 高压启动控制:U6203D在启动阶段,采用高压启动技术,芯片启动前2.0mA电流源为内部偏置电路供电并给外部VDD电容充电,快速启动。当VDD电压达到VDDon,芯片开始工作的同时高压启动电路关断;只要VDD电压不低于VDDoff,芯片维持正常工作。启动后,偏置电路通过辅助源供电,同时启动电路只有一路极小的电流,实现低损耗。
电源管理芯片U6203D具有六级能效,高可靠高性价比,恒流恒压的控制,绿色省电模式工作,优化的环路控制,超低启动和工作电流的特点,在性能测试上各项性能和指标均满足要求,在不同的产品上均具有测试运用,同时在绿色环保上也超过认定的标准,所有型号均可通过国际、国内绿色环保认证。
